跳到主要內容區塊
>>> 預約系統(另開新視窗)
游泳池
0
人
容留200人
健身房
0
人
容留80人
首頁
關於我們
活動資訊
最新活動
館內公告
場館介紹
B2、B1
地下汽車停車場
1F
室內溫水游泳池
客服中心
半戶外廣場
戶外滑輪場
戶外攀岩場
2F
201 靜態教室
202 靜態/空瑜教室
203 器械皮拉提斯教室
撞球區
3F
體適能中心
綜合球場
4F
401 動態/多功能教室
402 動態/多功能教室
桌球室
閱覽區
兒童遊戲區
5F
壁球場
501 TRX教室
502 技擊/多功能教室
503 飛輪教室
課程介紹
教練簡介
體適能教練
游泳教練
球館教練
收費標準
常見問答
交通資訊
課程/場地線上預約(另開新視窗)
>>> 預約系統(另開新視窗)
游泳池
0
人/200人
健身房
0
人/80人
Close
首頁
關於我們
活動資訊
最新活動
館內公告
場館介紹
B2、B1
地下汽車停車場
1F
室內溫水游泳池
客服中心
半戶外廣場
戶外滑輪場
戶外攀岩場
2F
201 靜態教室
202 靜態/空瑜教室
203 器械皮拉提斯教室
撞球區
3F
體適能中心
綜合球場
4F
401 動態/多功能教室
402 動態/多功能教室
桌球室
閱覽區
兒童遊戲區
5F
壁球場
501 TRX教室
502 技擊/多功能教室
503 飛輪教室
課程介紹
教練簡介
體適能教練
游泳教練
球館教練
收費標準
常見問答
交通資訊
課程/場地線上預約(另開新視窗)
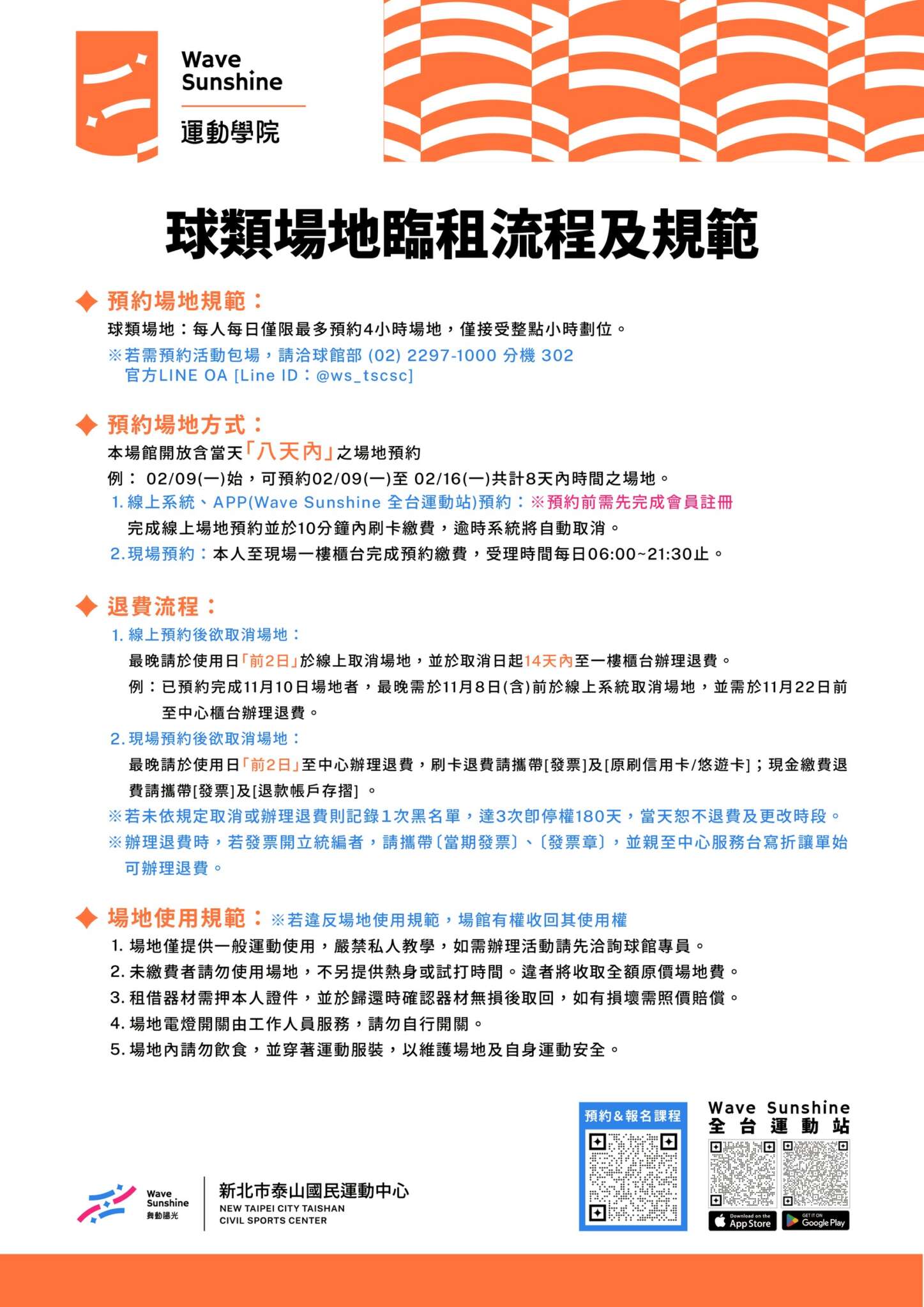
球類場地臨租流程及規範
Home
館內公告
球類場地臨租流程及規範
:::
2026-02-24
泰山國民運動中心
in
館內公告
433
逢颱風、地震、豪雨等天災均依照行政院人事行政局或新北市政府宣佈是否對外開放
泰山國民運動中心© 2025. All rights reserved. Design by
網貿科技
top